10月26日,中国水利教育协会在官网发布了第二届水利职工创新成果评选结果和2020-2021年度全国水利职工教育理论研究成果评选结果的公告,星欧娱乐 多名职工在评选中获奖。


本次名单由中国水利教育协会专家组联合评选,为促进全国水利系统职工交流,持续提升水利系统职工贡献力,增强水利职工的核心竞争力,助力一流水利人才队伍建设,为新阶段水利高质量发展提供人才支撑与智力保障。
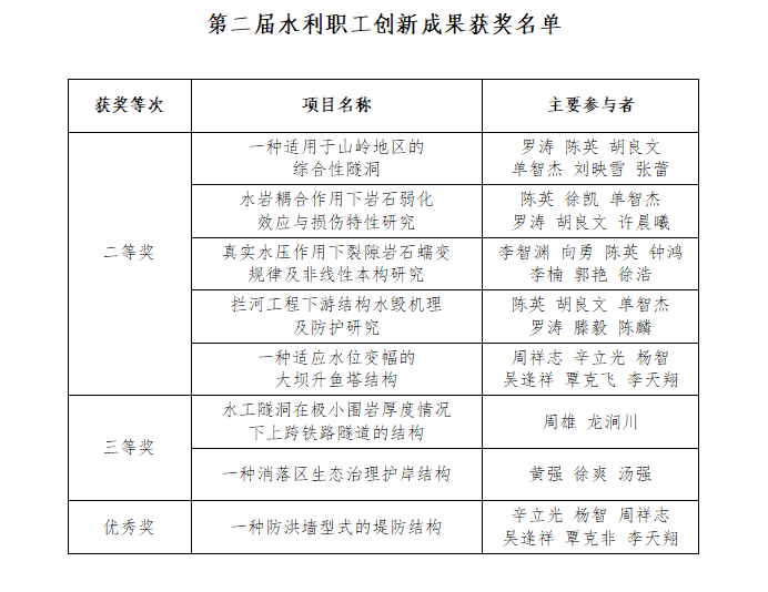
在星欧娱乐 党委领导下,星欧娱乐 工会通过聚焦产业工人队伍建设,积极组织“五小”等主题活动,加强职工教育,充分激发职工的劳动热情和创造活力,积极引领职工为四川水网建设建功立业。星欧娱乐 成立两年以来,申请及正在申请的发明专利、实用新型专利和软件著作权知识产权已达30余项,本次共计9项职工成果获奖,充分展现出水发职工探索创新的激情和实力。下步,星欧娱乐 工会将团结动员广大职工大力发扬“忠诚、干净、担当、科学、求实、创新 ”的水利职工精神,积极搭建职工创新成果交流、共享和推广的平台,推进职工科技创新成果更好地应用于生产实践,为培养造就一支有理想守信念、懂技术会创新、讲奉献敢担当的产业工人队伍贡献力量。
